Vstopamo v obdobje, kjer umetna inteligenca (UI) presega vlogo zgolj orodja za analizo podatkov ali avtomatizacijo preprostih nalog. Pojav agentne umetne inteligence (agentne UI) napoveduje temeljito preobrazbo poslovnih procesov, organizacijskih struktur in same narave dela. Za kadrovsko stroko ta premik ni zgolj postopna izboljšava, temveč nova paradigma, ki zahteva ponoven premislek o vlogi, kompetencah in strateškem pomenu kadrovske funkcije znotraj podjetja.
Razvoj UI od preprostih, na pravilih temelječih sistemov do današnjih sofisticiranih multimodalnih agentov, ki lahko obdelujejo in integrirajo informacije iz različnih virov, kot so besedilo, slike, zvok in video, predstavlja kvalitativni preskok (Hosseini & Seilani, 2025). Ta zgodovinski kontekst poudarja, zakaj je agentna UI več kot le inkrementalna izboljšava; je tehnologija, ki omogoča avtonomijo in učenje na ravni, ki je bila prej nedosegljiva. Ta evolucija je vzporedna z zgodovinskim razvojem človeškega dela, od preprostega ročnega dela do kompleksnega, usklajenega znanja. Zgodnja avtomatizacija je nadomestila ponavljajoče se fizične naloge, podobno kot je zgodnja UI avtomatizirala preproste digitalne naloge. Vzpon industrijske revolucije je zahteval menedžerje za usklajevanje specializiranih delavcev; podobno vzpon agentne UI s specializiranimi agenti ustvarja potrebo po digitalnem menedžmentu – orkestratorju (Hosseini & Seilani, 2025).
Pojav »digitalne delovne sile«, sestavljene iz avtonomnih agentov UI, ki jih upravljajo orkestratorji, od kadrovske stroke zahteva temeljit ponovni premislek o njenem poslanstvu. Ne gre več zgolj za upravljanje človeških virov, temveč za orkestriranje hibridne, človeško-digitalne delovne sile (Hosseini & Seilani, 2025). To je bistveno bolj kompleksen in strateški izziv, ki zahteva nove pristope, kompetence in etične okvire.
Analiza trenutnega stanja: Strateški razkorak med aspiracijami in realnostjo
Trenutno stanje uvajanja UI v kadrovskih oddelkih je polno protislovij. Na eni strani obstaja močno zavedanje o nujnosti digitalne preobrazbe, na drugi pa previdnost in pomanjkanje jasne strategije ustvarjata opazen razkorak med vodilnimi in ostalimi. Ta »strateški razkorak UI« ni zgolj tehnološki, temveč je odraz strateške zrelosti in se kaže tako na organizacijski kot na nacionalni ravni.
Podatki kažejo, da so visoko uspešne kadrovske ekipe (tiste, ki presegajo svoje cilje) bistveno bolj nagnjene k eksperimentiranju z UI – to počne 51 % njih – v primerjavi z le 18 % nizko uspešnih ekip (Fatima et al., 2022). Ta razkorak ni posledica, temveč pokazatelj strateške usmerjenosti. Ekipe, ki so preobremenjene z operativnim delom – prav tistim delom, ki bi ga UI lahko avtomatizirala – so ujete v začaran krog. Pomanjkanje časa in strateške vizije jim preprečuje, da bi sploh začele eksperimentirati, kar ustvarja samookrepitveni cikel, v katerem vodilni postajajo boljši, medtem ko ostali zaostajajo (Fatima et al., 2022).
Pomanjkanje temeljnih človeških zmožnosti je glavno ozko grlo za uresničitev potenciala UI. To postavlja vlogo kadrovske službe pri notranjem usposabljanju in razvoju talentov ne le kot notranjo funkcijo, temveč kot dejavnik nacionalne gospodarske konkurenčnosti (Fatima et al., 2022).
Transformacija ključnih kadrovskih funkcij: Načrt za hibridno delovno okolje
Agentna UI ni le orodje za optimizacijo posameznih nalog; njena prava moč je v sposobnosti orkestriranja celotnih, medsebojno povezanih delovnih tokov znotraj kadrovske funkcije. Ta preobrazba sega v vse ključne procese, od prvega stika s kandidatom do upravljanja razvoja zaposlenih.
Pridobivanje in selekcija talentov: Orkestrirana pot kandidata v negotovih okoljih
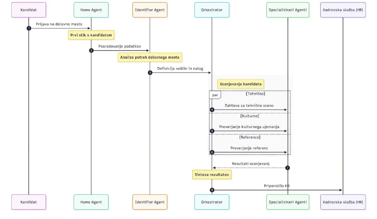
Sodobno zaposlovanje je kompleksen in dinamičen proces z več deležniki in negotovimi spremenljivkami. Multi-agentni sistem, razvit za razporejanje nalog v urgentni medicini, ponuja presenetljivo natančno analogijo za orkestriran proces zaposlovanja (Ben Othman et al., 2016). V takem sistemu:
- Agent za sprejem (Home Agent) deluje kot prva točka stika s kandidati, zbira osnovne podatke in jih usmerja v sistem.
- Agent za identifikacijo (Identifier Agent) analizira zahteve delovnega mesta in profile kandidatov, da opredeli potrebne veščine in naloge za ocenjevanje.
- Agent za razporejanje (Scheduling Agent oz. Orkestrator) sproži pogajalski proces z različnimi specializiranimi agenti za ocenjevanje kandidatov (Medical Staff Agents), pri čemer upošteva njihove veščine (npr. tehnično ocenjevanje, preverjanje kulturnega ujemanja) in razpoložljivost (Ben Othman et al., 2016).
Ta model prikazuje, kako upravljati dinamičen proces z negotovostmi, kot so razpoložljivost anketarjev in nepredvidljiv odziv kandidatov, kar neposredno odraža izzive sodobnega zaposlovanja. Hkrati orodja, ki temeljijo na UI, zmanjšujejo človeško pristranskost z osredotočanjem na objektivna merila, kot so dokazljive veščine, kar lahko poveča raznolikost in pravičnost (Hosseini & Seilani, 2025). Vendar pa je ključen stalen človeški nadzor, saj lahko sistemi, usposobljeni na pristranskih zgodovinskih podatkih, te predsodke le še okrepijo.
Uvajanje novih sodelavcev (Onboarding): Hiper-personalizirana izkušnja
Od trenutka, ko kandidat sprejme ponudbo, lahko orkestrator UI prevzame celoten administrativni proces, od priprave pogodbe o zaposlitvi do vseh potrebnih prijav v zdravstvene in pokojninske sisteme po sklenitvi delovnega razmerja, vključno s pošiljanjem dokumentacije, sprožitvijo dostopov do sistemov in naročanjem opreme (Hosseini & Seilani, 2025). Namesto enotnega pristopa agent UI ustvari prilagojen načrt uvajanja na podlagi vloge, predhodnih izkušenj in ugotovljenih veščin novega zaposlenega. Asistent UI, ki je na voljo 24/7, deluje kot osebni vodnik in pospešuje kulturno integracijo (Hosseini & Seilani, 2025).
Upravljanje uspešnosti in razvoja: Napredni modeli za upravljanje kompetenc
Razvoj talentov postaja osrednja strateška naloga kadrovske službe. Napredne agentne metodologije ponujajo praktična orodja za prehod od reaktivnega usposabljanja k napovednemu razvoju talentov.
Zaupanje in kompetence: Modeliranje z mehko logiko
Agentni model, ki temelji na mehki logiki, omogoča niansirano ocenjevanje kompetenc zaposlenih. »Agent za sestavljanje timov« (team builder agent) ne upošteva le formalne stopnje kompetence zaposlenega, temveč tudi »zaupanje«, ki so mu ga izkazali nadrejeni na podlagi preteklih izkušenj. Sistem kot vhode uporablja stopnjo zaupanja, nezaupanja in formalno raven kompetence, na podlagi pravil mehke logike pa izračuna sintetično oceno »skupne kompetence«. To omogoča bolj celosten pogled na dejansko usposobljenost zaposlenega, saj združuje formalno znanje z dokazano učinkovitostjo v praksi (Gaeta et al., 2011)
AVTOR: Mitja Kotnik, Rok Zupančič.
VIR: HRM
Editor
Avtor pri si24.newsNajbolj brano
Aktualno iz sveta turizma Šaleške
V aprilu akcija Očistimo našo občino – R...
Nova lokacija International Workplace Gr...
Zdravilišča med velikonočnimi prazniki d...
Prometna napoved do 10. aprila 2026
Banka Sparkasse predstavlja: del naše zg...
Celje gostilo 3. konferenco V dialogu s...
Samsung že sedmo leto zapored ohranja pr...
Agentna umetna inteligenca v kadrovski s...

